视频放大后不清晰,可将鼠标放在视频上,右上角出现“去bilibili观看”进行点击,转到B站观看清晰版本
设计简介:
项目名:垃圾桶
项目编号:mcuclub-fz-017
单片机类型:STC89C52
具体功能:
1、通过红外避障管检测垃圾桶前是否有人
2、通过红外对射管检测垃圾桶是否装满
3、通过舵机模拟垃圾桶盖的打开和关闭
4、当检测到有人且垃圾桶没满,则自动打开垃圾桶盖,3秒后自动关闭。如果垃圾桶已满,则不打开,且声光报警3次。
5、可通过按键手动打开垃圾桶盖,3秒后自动关闭
6、通过DS18B20检测垃圾桶内温度,如果温度高于50℃,则蜂鸣器报警
7、通过热释电感应模块检测是否有小动物进入垃圾桶,如果有,则蜂鸣器报警
8、当垃圾桶已满时,通过蓝牙模块将”垃圾桶已满,请速速更换“发送到手机端,
资料预览
仿真图:

总体仿真资料:

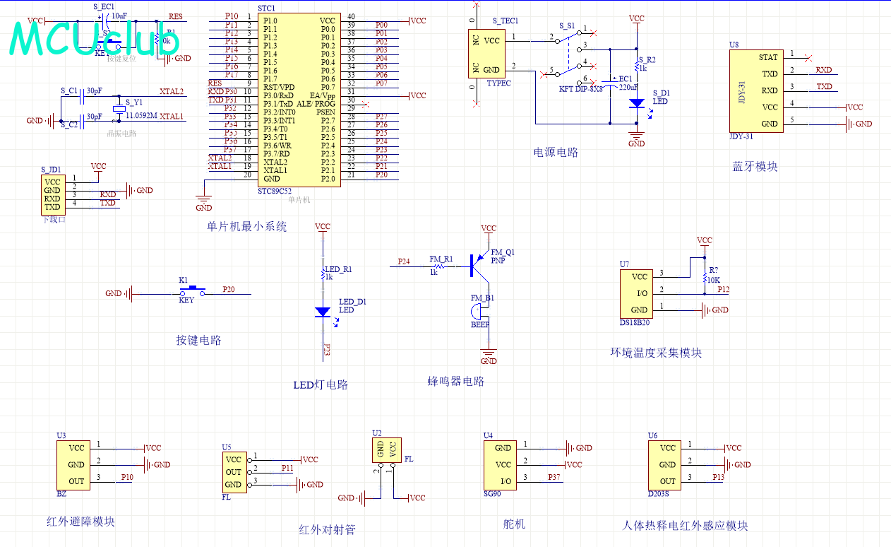
原理图:

软件设计流程:

系统框图:

本设计以单片机为核心控制器,加上其他模块一起组成此次设计的整个系统,其中包括中控部分、输入部分和输出部分。中控部分采用了单片机控制器,其主要作用是获取输入部分的数据,经过内部处理,逻辑判断,最终控制输出部分。输入由六部分组成,第一部分是环境温度采集模块,通过该模块检测垃圾桶内的温度;第二部分是红外避障模块,通过该模块检测垃圾桶前是否有人;第三部分是红外对射管模块,通过该模块检测垃圾桶是否装满;第四部分是人体热释红外电感应模块,通过该模块检测垃圾桶前手否有小动物;第五部分是按键模块,通过该模块可以切换界面、设置阈值、切换模式等;第六部分是供电模块,通过该模块可给整个系统进行供电。输出由两部分组成,第一部分是舵机模块,通过该模块可以模拟垃圾桶盖的打开和关闭;第二部分是声光报警模块,当监测值不在设置的阈值内时进行声光报警。除此之外,蓝牙模块既作为输入又作为输出,蓝牙模块和手机进行连接,可以将监测的数据传输到用户手机端。具体系统框图如图3.1所示。
硬件清单:

声明:本站所有文章,如无特殊说明或标注,均为本站原创发布。任何个人或组织,在未征得本站同意时,禁止复制、盗用、采集、发布本站内容到任何网站、书籍等各类媒体平台。如若本站内容侵犯了原著者的合法权益,可联系我们进行处理。
主题授权提示:请在后台主题设置-主题授权-激活主题的正版授权,授权购买:RiTheme官网